根据《安徽农业大学2025年硕士生招生调剂公告》《资源与环境学院2025年硕士研究生复试录取细则》,结合学院一志愿报考情况,特发布本调剂公告。
一、调剂时间
学院调剂系统于4月13日开放,调剂生源充足的专业满12小时后系统关闭。满12小时后若调剂生源不足,系统继续开放。
二、基本要求
(一)接收调剂专业、招生计划、考生第一志愿专业范围:
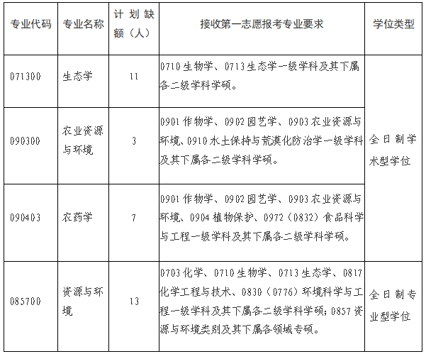
学院生态学、农业资源与环境、农药学、资源与环境等专业拟接收调剂生源。调剂招生计划如下:

(二)初试科目:
1.我校初试科目设置为全国统一命题201英语(一)的专业,只接受初试科目参加全国统一命题201英语(一)的考生申请。
2.我校初试科目设置为全国统一命题204英语(二)的专业,只接受初试科目参加全国统一命题201英语(一)或204英语(二)的考生申请。
3.我校初试科目设置为全国统一命题301数学(一)或302数学(二)或303数学(三)的专业,只接受初试科目参加全国统一命题301数学(一)或302数学(二)或303数学(三)的考生申请。
(三)初试成绩:
符合第一志愿报考专业和调入专业A类考生的《2025年全国硕士研究生招生考试考生进入复试的初试成绩基本要求》。
三、调剂程序及安排
(一)学院在“全国硕士研究生招生调剂服务系统”公布各缺额专业,考生填报调剂志愿。
(二)学院下载考生调剂志愿,对申请调剂志愿考生进行审查和筛选,给进入调剂复试的考生发送复试通知。
(三)进入调剂复试的考生自行登陆“全国硕士研究生招生调剂服务系统”确认“同意参加复试”,不按要求确认视为自动放弃。
(四)学院组织调剂考生复试(时间地点另行通知)。参加调剂复试的考生按照学院官网3月28日发布的《资源与环境学院2025年硕士研究生复试录取工作细则》(http://yjs.ahau.edu.cn/info/1155/42104.htm)及时准备资格审查材料。
(五)学院通过“全国硕士研究生招生调剂服务系统”给拟录取考生发送“待录取”通知。
(六)拟录取考生自行登陆“全国硕士生招生调剂服务系统”确认“待录取”通知,不按要求确认视为自动放弃。
资源与环境学院
2025年4月12日