智慧安农 学校官网
首页 > 招生录取 > 资源与环境学院 > 正文

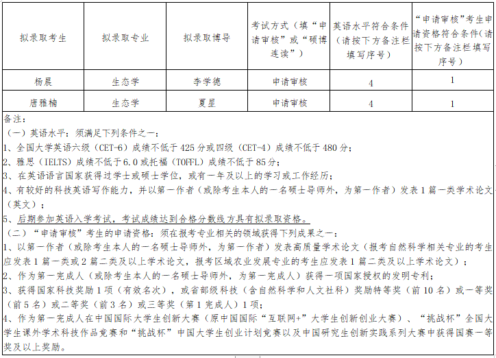
资源与环境学院2024年(第二批)博士生招生“硕博连读”和“申请审核”考生拟录取名单

发布时间:2024年06月11日 11:00 来源: 访问量:

各位相关考生:

根据《安徽农业大学2024年博士生招生简章第二批》,现公示2024第二批博士生招生“硕博连读”和“申请审核”拟录取名单如下


公示时间:2024年611日至2024年624十个工作日,逾期不予受理。

咨询监督电话:0551—65786311;监督邮箱:ahaustb@163.com

资源与环境学院

2024611