为做好学院2023年硕士研究生招生复试和录取工作,根据相关文件精神,现结合我院实际,制定本办法。
一、工作原则
(一)坚持把维护广大师生生命安全和身体健康放在首位。
(二)坚持科学选拔。积极探索并遵循高层次专业人才选拔规律,全面考查,突出重点。在对考生德智体美劳等各方面全面考察的基础上,突出对专业能力、创新精神和综合素质等方面的考核,确保生源质量。
(三)坚持公平公正。做到政策透明、程序公正、监督机制健全,维护考生的合法权益。
(四)推进招生录取信息公开。健全硕士生招生录取信息公开机制,确保硕士生招生录取工作规范透明,增强招生录取工作公信力,严格遵守信息公开相关规定,充分利用网络做好复试录取办法公开、成绩公开、复试和录取名单公开和考生咨询及申诉渠道公开等工作。
二、复试工作组织管理
(一)成立学院研究生招生工作领导小组(复试突发事件应急处置领导小组),负责制定学院研究生招生复试录取细则并组织实施。同时成立纪检监督小组、技术保障小组等,研究生复试工作中的卫生防疫工作在学院招生工作领导小组领导下开展,具体名单如下:
组 长:唐红萍、李大祥
副组长:沈周高
成 员:夏业鲍、周裔彬、韦朝领、刘广金、
侯如燕、张 梁、周 育、梁 进
纪检监督(舆情管控)小组:夏业鲍、汪小钢、杨云秋、张照亮
技术保障小组:谭 振、张傲娜
学院研究生招生工作领导小组办公室设在学院办公室。
(二)学院研究生招生工作领导小组对参加复试的教师和工作人员提出明确工作纪律的要求,确定工作程序和复试的主要内容和方式,以增强复试人员的责任感,提高复试的公平性,确保复试工作质量。
(三)参加复试相关人员应强化责任意识,主动掌握招生政策。有近亲属报考学院相关学位点研究生的人员应当主动回避。
(四)所有复试环节同步进行摄像录音,影像录音资料存档备查。
(五)学院按学科专业方向成立复试专家组,各专家组由5人以上具有副高专业技术职称相关专家组成,名单如下(具体分组,随机抽取):
所有副高以上硕士生导师
(六)参与复试过程的其他工作人员:
青年教师
三、复试资格
(一)第一志愿考生:初试成绩符合我校第一志愿考生进入复试的初试成绩基本要求。2023年硕士生招生考试第一志愿考生进入复试的名单详见研究生院网站通知:https://yjs.ahau.edu.cn/info/1171/16884.htm。
(二)调剂志愿考生:
1、初试成绩符合我校第一志愿考生进入复试的初试成绩基本要求。
2、申请调入我校的专业与第一志愿报考专业相同或相近,应在同一学科门类范围内。
3、初试科目与申请调入我校的专业初试科目相同或相近,其中初试全国统一命题科目应与调入专业全国统一命题科目相同。
4、必须通过教育部指定的“全国硕士生招生调剂服务系统”填报我校调剂志愿,通过我校审核,在调剂服务系统中收到并接受我校复试通知。
5、凡收到复试通知的调剂志愿考生,24小时未回复的,视为放弃复试资格,不再另行通知。
四、复试安排
(一)第一志愿考生复试时间:
茶学考生复试时间:2023年4月4日-4月6日。
食品科学与工程、营养与食品卫生学、生物与医药、农艺与种业考生复试时间:2023年4月3日。
食品加工与安全考生复试时间:2023年4月4日-4月5日。
(二)调剂志愿考生复试时间另行通知。
(三)复试资格审查
根据教育部有关文件规定,考生的报名资格审查在复试中进行。资格审查工作由学院负责。
凡未接受资格审查或资格审查未通过的考生不得参加复试;学籍学历有疑问的考生,必须在规定时间内提供权威机构的认证证明,不能按照要求在规定时间内提供权威机构学籍学历认证证明的,一律取消录取资格。
考生应提前准备以下材料(原件拍照或清晰扫描件电子版):
1、准考证。
2、身份证。
3、学生证(应届生)或学历学位证书(往届生)。
4、考生本人双手分持身份证和准考证的照片
①拍摄时,考生本人双手分持身份证和准考证,将持证的手臂和上半身整个拍进照片,头部和肩部要端正,头发不得遮挡脸部或造成阴影,要露出五官;
②确保身份证和准考证上的所有信息完整、清晰可见(避免被手指等遮挡);
③能如实地反映本人相貌,照片内容要求真实有效,不得做任何修改(不得使用PS等照片编辑软件处理);
④照明光线均匀,脸部不能发光,无高光、光斑,无阴影、红眼等;
⑤请不要化妆,不得佩戴眼镜、隐形眼镜、首饰、美瞳拍照。
5、安徽农业大学招收研究生思想政治素质和品德考核表(附件1)。
6、安徽农业大学2023年硕士生招生考生诚信复试承诺书(附件2)。
7、大学学习成绩单原件(加盖所在学校院系或教务部门公章)或档案中成绩单复印件(加盖档案管理部门公章)。
8、其它可以证明自己既往学业、一贯表现、科研能力、综合素质和思想品德等情况的材料。
9、调剂考生的加分证明材料(如有符合《2023年全国硕士研究生招生工作管理规定》(教学函〔2022〕3号)“第八章 复试 第五十九条”之规定的调剂考生,在“全国硕士生招生调剂服务系统”收到并接受我校复试通知后,必须立刻主动联系报考学院,按照学院要求提交加分证明材料,截至学院公布调剂复试考生名单前仍未提交材料的,不再予以加分。各学院应对加分项目考生提供的相关证明材料进行认真核实并报研究生招生工作领导小组办公室审定)。
注意:资格审查材料按照各复试小组要求的时间和方式提交。
(四)复试形式与内容:
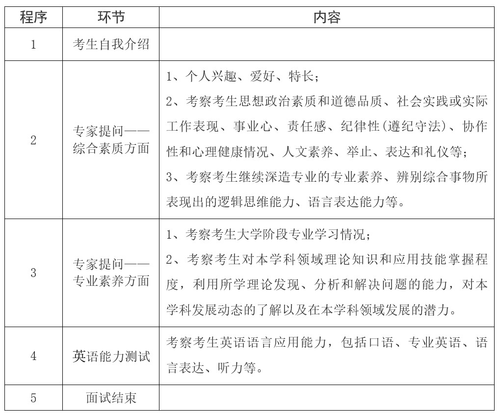
复试形式为线下复试,以综合能力面试方式进行,主要考核考生掌握专业知识的广度、深度,以及运用专业知识分析问题与解决问题的能力,了解考生的研究兴趣、科研能力与英语能力等,满分值100分。
复试内容包括以下方面,提问和英语能力测试环节均为随机抽取试题。

复试专家组成员必须当场独立对每名考生评分,每名考生的得分为平均分,复试专家组秘书负责对面试的全过程进行记录,统计、汇总评分。
(五)同等学力加试:同等学力考生加试两门本科专业主干课,每门考试笔试时间为120分钟,满分100分。加试科目如下:
茶学(090203)、农艺与种业(095131):茶树栽培育种学、茶叶生物化学。
食品科学与工程(097200)、生物与医药(086000)、食品加工与安全(095135):食品生物技术、食品工艺学。
营养与食品卫生学(100403):食品微生物学、食品营养学。
五、录取程序
(一)考生总得分
1、考生初试成绩除以5之后的得分,为初试折算分。
2、考生综合能力面试得分(总分为100分),即为复试折算分。
3、第一志愿考生总得分=初试折算分×0.7+复试折算分×0.3,调剂志愿考生总得分=初试折算分×0.5+复试折算分×0.5。
(二)学院招生工作组依据专业招生计划,将第一志愿考生和调剂志愿考生分别按照考生总得分的降序排列,确定拟录取次序,报学校审核确定录取名单。
(三)学院采取差额形式复试,差额比例按照学校相关要求执行。
(四)同等学力考生加试的两门专业笔试课成绩不计入复试成绩,但任何一门课程低于60分者为不合格者,不予录取。
(五)有以下情况之一的考生,自动取消录取资格:
1、复试折算分低于60分的;
2、政审不合格的;
3、已接受其他招生单位“待录取”的;
4、资格审查未通过或提供虚假信息的;
5、面试时有违规行为的。
(六)对确定待录取的考生,由学院通过教育部指定的“中国研究生招生信息网”发送“待录取”通知,待录取的考生须在规定的时间内(学院另行公告)在“中国研究生招生信息网”中接受确定我校的“待录取”通知,逾期视为放弃。
六、复试监督与保障
1、实行监督制度和巡视制度。由纪检监督小组对复试工作进行全面、有效监督。学校和学院将选派专门人员到复试现场巡视及现场监察。
2、实行信息公布制度。复试工作办法、复试结果等信息将及时通过研究生处和学院网站公布。
七、其他事宜
(一)招生计划、复试日程安排、复试名单、拟录取名单等其他相关事宜均在研究生处网站(https://yjs.ahau.edu.cn/zsfs/cyspkjxy.htm)及学院网站(http://cysp.ahau.edu.cn/rcpy/yjspy.htm)发布。对复试录取过程中全过程涉及的违法违规行为的举报,由纪检监督小组统一受理(监督电话:0551-65786982,电子邮箱:csjw@ahau.edu.cn)
(二)本办法由学院研究生招生工作领导小组办公室负责解释。未尽事宜由学院研究生招生工作领导小组研究决定。
茶与食品科技学院
2023年3月31日