智慧安农 学校官网
首页 > 招生录取 > 动物科技学院 > 正文

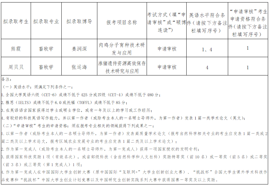
动物科技学院2025年“硕博连读”和“申请审核”方式招收博士生(教育部安徽高等研究院校企联合人才培养和科研攻关项目)拟录取名单

发布时间:2025年05月23日 19:38 来源: 访问量:

各位相关考生:

根据《安徽农业大学2025年博士研究生招生公告(教育部安徽高等研究院校企联合人才培养和科研攻关项目)》,现将我院2025年博士生招生“硕博连读”和“申请审核”考生(教育部安徽高等研究院校企联合人才培养和科研攻关项目)拟录取名单公示如下。

公示时间:2025年523日至2025年529日,逾期不予受理。

咨询、监督电话:0551—65785662;监督邮箱:DWKJXY@ahau.edu.cn。



动物科技学院

2025年5月23日