智慧安农 学校官网
首页 > 招生录取 > 农学院 > 正文

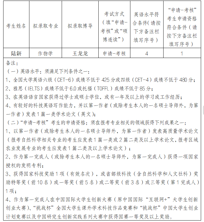
农学院2025年博士生招生(普通计划第二批)“硕博连读”和“申请-考核”考生拟录取名单公示

发布时间:2025年06月13日 11:38 来源: 访问量:

各位相关考生:

 根据《安徽农业大学2025年博士研究生招生公告(普通计划第二批)》要求,现公示农学院2025年博士研究生招生(普通计划第二批)“硕博连读”和“申请-考核”考生拟录取名单如下:



公示时间:2025年6月13日至2025年6月23日(7个工作日),逾期不予受理。

咨询、监督电话:0551—65780262;监督邮箱:nxyjw@ahau.edu.cn


农学院  

2025年6月13日